Parametrização Ponto Certificado (Stefanini)

Modificado em Qui, 26 Dez, 2024 na (o) 2:24 PM



Informações gerais


________________________________________________________________________________

    Objetivo:

________________________________________________________________________________


O presente trabalho tem como objetivo demonstrar as parametrizações principais dentro do ponto virtual (Stefanini) para a integração de marcações com a frequência (Globus).


______________________________________________________________________________________________________________

    Detalhes:

________________________________________________________________________________


  •  Modulo :  Frequência
  • Caminho de Acesso: Praxio Ponto Virtual


______________________________________________________________________________________________________________

Informações Adicionais:

______________________________________________________________________________________________________________

Todos os métodos disponíveis na API necessitam de uma chave de segurança para serem consumidos. Essa chave contém algumas informações básicas para o processo. Através dessa chave (fornecida pela Stefanini por email), deverá ser consumido o método StartSession. 


O método StartSession irá retornar um token de acesso temporário com validade de 60 minutos. Caso o tempo passe, a chave expirará e será necessário chamar novamente o startSession solicitando um novo token. 


O token de acesso deverá ser informado para todo os métodos consumidos, cada método consumido devolverá o token atualizado. 


Portal do Empregador - Ponto Certificado

O Portal do Empregado, é o portal destinado ao cadastro e manutenção das informações do Ponto Certificado Stefanini.

O empregador vai acessar o site do Ponto Certificado (www.pontocertificado.com.br) e clicar em ACESSAR, e em seguida selecionará o ACESSO EMPREGADOR.

Irá informar o e-mail e senha cadastrados, em seguida, clicar em ENTRAR.


*Caso tenha esquecido sua senha, selecione a opção Esqueceu a senha? e realize o 

passo a passo indicado.


 

Para realizar alterações em seus dados cadastrais, clique na engrenagem localizada no  canto superior direito da tela, em seguida, clique em MINHA CONTA.


OBS: Na tela seguinte após realizar as alterações necessárias, clique em SALVAR.

 

Para incluir o logo da sua empresa e realizar alterações na configuração, clique na  engrenagem no canto superior direito, após a inclusão, clique em SALVAR.



No menu lateral, temos varias opções como: Funcionários, Relógio Virtuais, Monitor de Horários, Cadastro Gerais, Relatório e Cadastro de usuários.


CADASTRO DE USUÁRIOS: 

 

Dentro do menu de cadastro de usuários, temos 03 submenus para cadastro como: Usuários, Unidades administrativas e API.


API:


Nesse campo, podemos criar um usuário voltado para consumo da API, para criar,  execute os passos a seguir:


- No menu lateral, clique em CADASTRO DE USUÁRIOS, em seguida clique em API;

- Na tela seguinte, clique em ADICIONAR;

- Usuário (E-mail) – E-mail utilizado para o método “Start Session”.

- Senha – Define a senha a ser utilizada no método “Start Session” (não é a senha do 

portal).


Após preencher os campos a cima, basta clicar em salvar e utilizar as informações para consumo da API.


USUÁRIOS:


Através dos usuários, é possível criar credenciais de acesso para gestores e definir  privilégios para o mesmo, assim podemos ter mais de um gestor por empresa  controlando seus devidos funcionários com as devidas permissões.


 Para criar usuários,  execute os passos a seguir:


- No menu lateral, clique em CADASTRO DE USUÁRIOS, em seguida clique em USUÁRIOS;

- Clique no botão ADICIONAR localizado no canto superior direito da tela;

- Na tela seguinte informe o e-mail para cadastro, o privilégio para acessar as informações do sistema e defina o idioma;


Os privilégios de acesso, estão divididos em 4 categorias:

 

 

Após preencher os dados, clique em SALVAR. Bem como após os dados serem salvos, será enviado um e-mail com as credenciais do primeiro  acesso do gestor, onde será solicitado a confirmação de algumas informações pessoais  e a definição da pergunta de segurança.



UNIDADES ADMINISTRATIVAS:


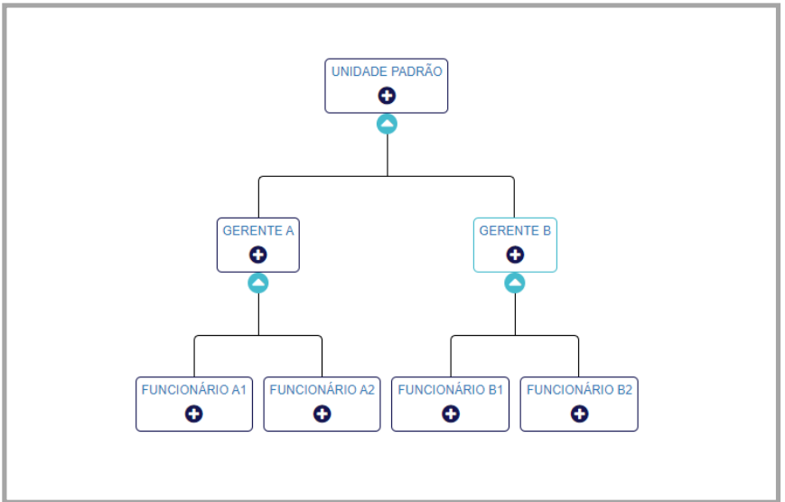
A unidade Administrativa trabalha junto com o usuário, onde podemos definir quais  funcionários/relógios poderão ser visualizados por ele. Quando a conta é criada, temos  a unidade padrão, e a partir dela podemos “dividir” a empresa através de um  organograma como no exemplo abaixo.



Caso deseje que mais de um gestor tenha a mesma visualização, basta acessar a  unidade e vincular ambos a ela.


Observação: Não é permitido 2 unidades administrativas com níveis de hierarquia diferentes para o mesmo usuário.


Para criar uma Unidade Administrativa, siga as orientações abaixo:


- Clique no símbolo + dentro da unidade administrativa superior à que deseja;

- Insira as informações solicitadas;

- Descrição: Nome da Unidade a ser criada.

- CPF e endereço, em seguida clique em SALVAR.


Para vincular usuários, funcionários e relógios as unidades criadas, clique no nome  dentro do organograma apresentado na tela inicial das unidades.


Diante desses cadastro podemos destacar que são os primordiais para a funcionalidade correta do sistema.


FUNCIONÁRIOS:


Nessa seção podemos incluir, inativar e realizar toda manutenção dos funcionários como: vinculo a relógio, áreas de informações adicionais como o endereço e contatos do mesmo. 


Para incluir um funcionário podemos fazer manualmente pelo botão ADICIONAR ou podemos usar a API e importar os funcionários do ERP Globus para o ponto certificado, evitando assim a digitação de dados errados.

RELÓGIOS VIRTUAIS


Relógios virtuais são utilizados para vincular um dispositivo ao nosso sistema de ponto. Cada dispositivo que for utilizar o Ponto Certificado Stefanini, deve conter um relógio virtual vinculado para o mesmo.


Os dispositivos não possuem limites de funcionários, assim como os funcionários não possuem limites de relógio, ou seja, é possível vincular mais de um funcionário em um relógio, e mais de um relógio em um funcionário.


VINCULAR FUNCIONÁRIO


Há duas maneiras de se vincular um funcionário a um relógio, a primeira é selecionar o  relógio na lista de relógios, e após rolar a página para baixo, clicar em  VINCULAR/DESVINCULAR FUNCIONÁRIO, onde será possível realizar alguns filtros e selecionar quais funcionários devem ser vinculados.

A segunda opção para vinculo é através do próprio funcionário:


- No menu lateral, clique em FUNCIONÁRIOS;

- Na lista de funcionários, selecione o funcionário para vincular ao relógio;

- Na tela seguinte, deslize até a parte inferior da tela;

- Clique em VINCULAR A UM RELÓGIO;

- Selecione os relógios este funcionário será vinculado, após, clique em SALVAR


CADASTROS GERAIS


Nesse menu temos a opção de criar e editar cargos a serem vinculados aos seus funcionários, bem como departamentos de sua empresa que podem serem vinculados aos funcionários.


Outro fator importante dentro desse menu seria a criação de "AREA" onde podemos definir o local de operação do funcionário possibilitando assim, gerar alertas caso o funcionário realize uma marcação em outro local, essas áreas atuam como CERCAS.


Ainda falando em fator importante, nesse menu temos a criação de " ATIVIDADES " onde conseguimos detalhar a marcação do funcionário indicando qual atividade se trata a marcação efetuada , desde o básico como inicio de expediente, retorno de almoço, etc. até algo mais complexo como visita ao cliente ou trabalho externo.


CRIANDO UMA ÁREA


O sistema possui dois tipos de áreas, são eles:


• Círculo – Nesta a área é definida através do raio a partir de um ponto definido.

• Polígono – É possível definir exatamente qual a área em que o trabalhador deve realizar a marcação, marcando seus vértices.


- No menu lateral, dentro de CADASTROS GERAIS, clique em ÁREAS;

- Na tela seguinte, clique em ADICIONAR e preencha os dados;


• Nome: Informe o nome da área a ser definida;

• Descrição da área: Dados adicionais referentes a área;

• Unidade Administrativa: Unidade cujo o funcionário pertence;

• Círculo / Polígono: Selecione um dos formatos desejados

• Procurar Endereço: Informe o endereço onde será definido a área.


Por se tratar de uma API do Google, é possível localizar o endereço utilizando apenas o nome do local, como se estivesse no pesquisando no Google. Exemplo: Empresa ABC.


Raio: Define o tamanho da área desejada (Disponível apenas para o tipo de 

área definido como CÍRCULO);

Descrição do Local: Insira alguma informação adicional relacionada ao local.

(Disponível apenas para o tipo de área definido como CÍRCULO);

• Selecione a área desejada no mapa;

• Clique no símbolo de ADIÇÃO localizado acima do mapa, em seguida SALVAR.


CRIANDO ATIVIDADES


- No menu lateral, dentro de CADASTROS GERAIS clique em ATIVIDADES;

- Na tela seguinte, clique em ADICIONAR;

- Descrição da categoria - Informe um nome para identificação;

- Nome da Atividade – Informe o nome da atividade desejada para a marcação do  funcionário e clique em SALVAR. Insira um nome de atividade por vez.


DETALHES DA ATIVIDADES


O detalhe das atividades trabalha junto com a atividade, onde é possível após selecionar a atividade, dar alguma informação adicional a mesma, como o nome do cliente por exemplo.


Atualmente possuímos quatro opções de atividade:


• Texto: Exibe uma caixa de texto para o funcionário digitar o que desejar;

• Número: Exibe uma caixa onde o funcionário inseri apenas números;

• Hora: Permite que o funcionário declare uma hora diferente da marcação (No arquivo 

AFD, o horário será sempre o da marcação);

• Combo: Exibe um conjunto de informações.


Adicionar Detalhes das Atividades

- No menu lateral, dentro de CADASTROS GERAIS, clique em DETALHES DAS  ATIVIDADES;

- Selecione quais opções de detalhes deseja (texto, número, hora e combo), defina se o campo deve ser obrigatório;

- No caso do “Combo”, é possível adicionar mais linhas clicando no +clique em SALVAR.



RELATÓRIOS


Por fim, não menos importante temos os relatórios, onde podemos analisar as marcações dos funcionários de vários anglos, bem como podemos emitir o arquivo AFD para uma possível importação manual.


Lembrando que com a parametrização da API a importação do ponto é automatizada, sem a necessidade da geração de um AFD.


Os relatórios podem ser exportados nos seguinte formatos: Visualização na tela, CSV e PDF


CARTÃO DE PONTO

Exibe as marcações alinhadas pelo dia. Ele é um relatório individual e simplificado, exibindo apenas data e hora da marcação, o dia da semana e a soma das horas 

trabalhadas.


CARTÃO DE PONTO DETALHADO

Exibe uma marcação por linha. Ele é um relatório individual e completo, exibindo a data e a hora da marcação, nome do trabalhador, matricula, relógio virtual, cerca  virtual (Área), a categoria (Atividade), o horário em que a marcação chegou em nosso servidor (recepção) e a selfie.


MARCAÇÃO NÃO EFETUADA

O relatório de marcações não efetuadas exibe todos os funcionários que não realizaram marcação dentro dos horários estipulados no Monitor de horários. O relatório trará o nome do funcionário, data, dia da semana, matrícula do funcionário, departamento e cargo/função da marcação que deveria existir. 


PONTO DIÁRIO COMPLETO

O ponto diário completo exibe diversas informações dos funcionários com a vantagem de não exigir um funcionário específico, sendo possível gerar da empresa toda. As informações que ele traz são: data da marcação, nome do funcionário, matrícula, função, departamento, horário da marcação e o total de horas trabalhadas.


PONTO DIÁRIO SIMPLIFICADO

O ponto diário simplificado é bem similar ao ponto diário completo, porém ele não exibe a matrícula e a função do funcionário, exibindo apenas a data da marcação, nome do funcionário, departamento, horário da marcação e o total de horas trabalhadas.


MAPA DE ATIVIDADE

O mapa Atividade mostra todas as marcações no mapa, sendo possível assim identificar o local em que o funcionário estava no momento da marcação.


SIMILARIDADE SELFIE

O relatório de similaridade selfie exibe de formar clara e dinâmica à similaridade das marcações, além da data e hora da marcação, trabalhador, matricula e a selfie.



_________________________________________________________________________________________

Se algum auxílio ou esclarecimento forem necessários, conte conosco através de nossos canais de atendimento. 


Telefone: (11) 5018-2525.

Portal do Cliente: https://portaldocliente.praxio.com.br/


#PodeContar


da

Este artigo foi útil?

Que bom!

Obrigado pelo seu feedback

Desculpe! Não conseguimos ajudar você

Obrigado pelo seu feedback

Deixe-nos saber como podemos melhorar este artigo!

Selecione pelo menos um dos motivos

Feedback enviado

Agradecemos seu esforço e tentaremos corrigir o artigo